
医院动态
详细内容
News![Y]A`}{C]DY}L5FH7YIL8G9N.png Y]A`}{C]DY}L5FH7YIL8G9N.png](./../../../UploadFiles/./../../../UploadFiles/20181030/15408649705478544.png)


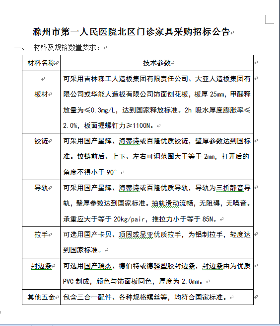
具体样式请参照北区门诊家具。
注:经抽查检测甲醛不符合国家环保要求的,货物将全部拒绝接收和拒绝付款!
二、施工安全及其他要求:
1.本项目施工工期签订合同后15个工作日交付使用,投标人必须承担制作,安装,保修以及其他类似的承诺义务,报价包含货物款、运杂费、安装费、税费等所有费用,安装施工过程中的一切安全责任事故由中标单位负责,与业主单位无关。
2.提供的产品必须是全新的,保证质量,各潜在投标人自行勘探现场。
3.中标人在签订合同前,需经双方人员现场核对确认后施工制作。
三、质保期及付款方式:
1. 本项目质保期一年。三包,包退,包换,包维修。质保期内若出现质量问题需及时维修,若质保期内不能完成维修,院方有权扣除质保金。
2.付款方式:货物交付验收合格后后支付97%货款,扣3%工程款做质保金,质保期满后无质量问题无息付清。
四、资质要求:
1.具有家具制造或销售资质的公司。
五、评标方式:
1.评标方法: 最低价中标。
2.报价单明细中需注明各规格的单价、总价(另列5000元预留金计入投标总价)。
3.投标文件递交期限:2018年10月31日至2018年11月6日17时00分截止。
六、投标方法:
1、本工程最高限价2.9万元(含5000元预留金),(本次报价为包死价,报价含安装、运输费、卸货费、卫生清理及税金等一切费用)。
2、请各投标人在投标期限内将报价单及营业执照、税务登记证、组织机构代码证复印件,授权委托书原件,委托人身份证复印件。密封在文件袋内递交到市一院招标办。
备注:投标书一式三份(一正二副本)装订成册,密封完整加盖骑缝章,标书封面及封皮外写清联系人及号码。投标文件内报价单及所有复印件需签字盖章,报价需分别报单价、总价、工期。
七、开标:
我院择日在院纪委监督下自行组织开标,待开标确定中标候选人后,将中标结果在本院网站公示。
备注:投标文件格式见附件。
咨询电话:0550-3526032(招标办)
监督电话:0550-3526026(监察室)
附件:
附件.docx投标文件格式
2018年10月30日
![]() |
![]() |
![]() |
|
| 支付宝生活号 | 微信服务号 | 微信订阅号 | 在线留言 |