欢迎访问滁州市第一人民医院网站!
设为首页
丨
加入收藏
支付宝
扫一扫关注
办公OA
网站首页
医院概况
医院介绍
医院领导
医院历史
院区风采
信息公开
诊疗服务
便民服务
环境导引
科普健教
监督保障
设备技术
研究平台
医疗价格
机构人员
行风投诉
医院动态
医院动态
通知公告
招标采购
公益宣教
预决算公开
医务管理
医务讯息
医疗制度
质控工作
护理服务
护理新闻
护理教育
专科护理
感控工作
法规指南
感控信息
感控知识
科研教学
科研管理
教学管理
住培管理
继续医学教育
进修实习管理
医院文化
职工之家
群团工作
媒体一院
党风廉政
电子院刊
专题链接
文明创建
消防安全
扫黑除恶
医改专题
网站首页
>
信息公开
>
详细内容
信息公开
诊疗服务
便民服务
环境导引
科普健教
监督保障
设备技术
研究平台
医疗价格
机构人员
行风投诉
详细内容
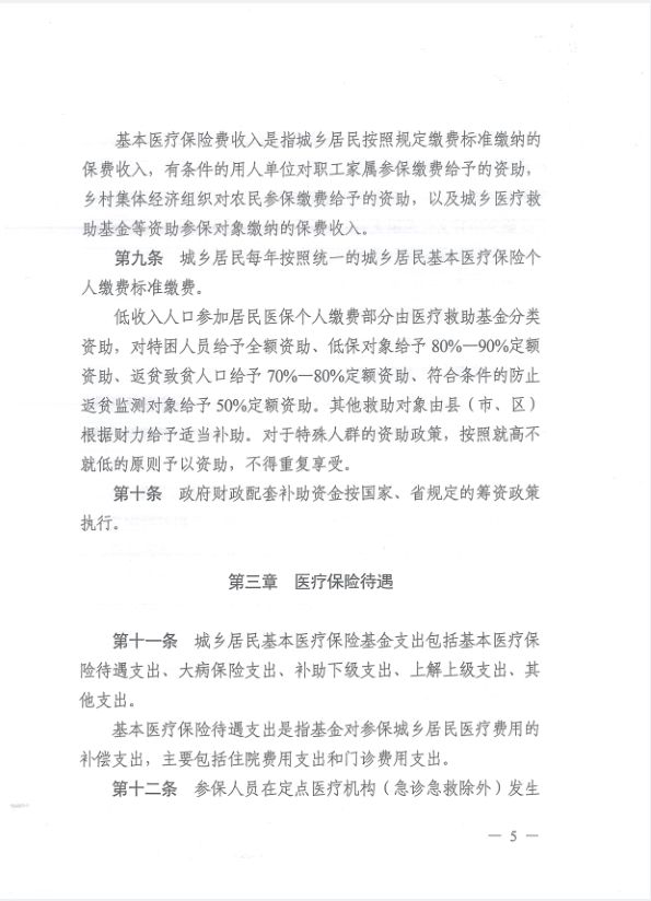
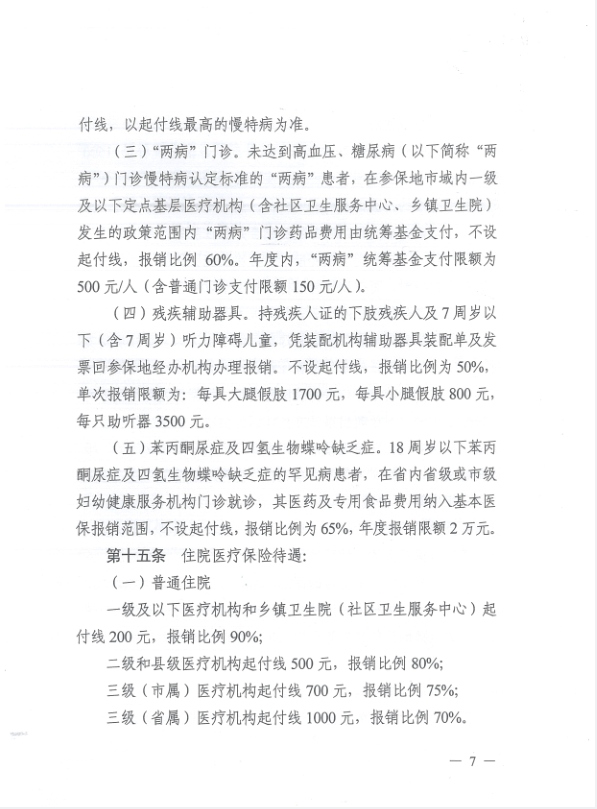
医保报销相关政策
2025/8/19 9:42:46
浏览人次: 5650
[关闭]
服务时间
专业介绍
就诊须知
住院须知
预约诊疗
交通导引
咨询服务
医保服务