为进一步拓展护理服务范畴,满足人民群众多元化护理服务需求,根据安徽省卫生健康委《关于印发安徽省进一步改善护理服务行动计划(2023-2025年)实施方案的通知》(皖卫函〔2023〕319号)、滁州市卫生健康委《滁州市进一步改善护理服务行动计划(2023-2025年)实施方案》文件精神,滁州市第一人民医院于2024年4月25日正式启动互联网+护理服务,为出院患者、居家行动不便老年人、产妇及新生儿等提供专业、便捷的上门护理服务,服务项目内容、服务流程及联系电话公示如下:
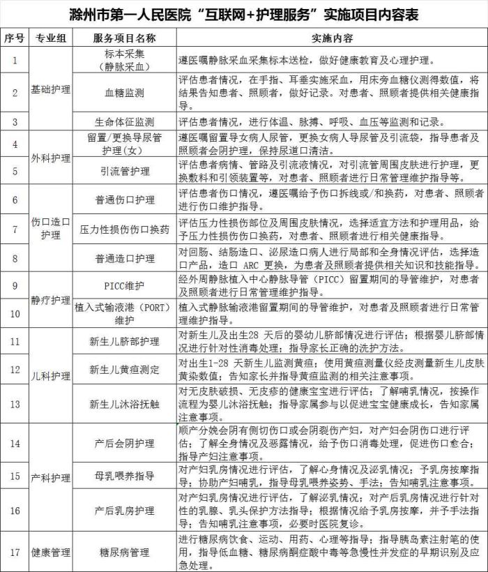
一、“互联网+护理服务”实施项目内容表:

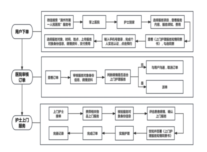
二、“互联网+护理服务”服务流程:

三、联系方式:
南区护理部:0550-3526016
北区护理部:0550-3525046